服务热线
0512-65852219
阿里巴巴店铺
https://hitpoint.1688.com
使用者若是使用无源压电式蜂鸣器(External Drive)、无源压电式蜂鸣器( Self Drive) 或是 使用无源电磁式蜂鸣器,及使用有源压电式蜂鸣器和有源电磁式蜂鸣器,建议使用下列的驱动线路:
一、无源压电式蜂鸣器(External Drive)

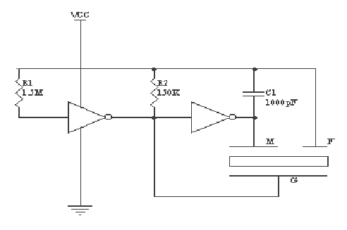
二、无源压电式蜂鸣器( Self Drive):

四、有源压电式蜂鸣器和有源电磁式蜂鸣器:

四、有源压电式蜂鸣器和有源电磁式蜂鸣器:

苏州景康电子有限公司
公司电话:0512-65852219/65637706
联系手机:13291199209 / 13771784741
公司地址:苏州市吴中区胥口镇时进路88号